Home
Editorial Board
Archives
Current Issue
Instructions
Article Submission
Contact Us
menu
MENU
International Journal of Advanced Scientific Research in Engineering Trends and Technology
Journal's Code
E-ISSN: 3139-1303
For Author
Call for Papers
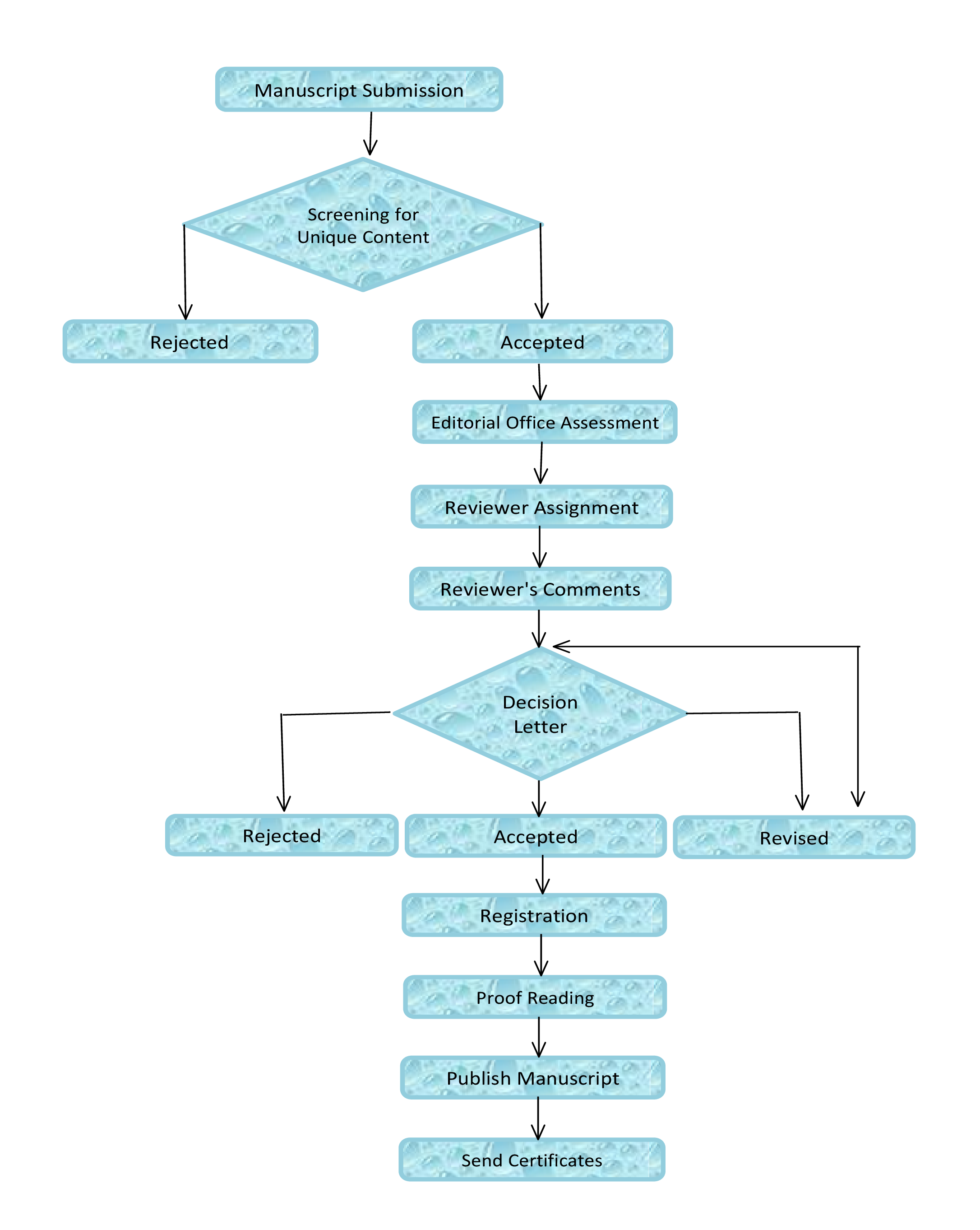
Publication Process
Online Submission
Topics Covered
Publication Fee
Paper Format
Copyright Form (DOC)
Publication
Current Issue
Archives
Editorial
Editorial Board
Join Editorial Board
Apply Editoral Board
Call for paper
January 2026
|
Submit Your Manuscript Online
Journal's Code
E-ISSN: 3139-1303
For Author
Call for Papers
Publication Process
Online Submission
Topics Covered
Publication Fee
Paper Format
Copyright Form (DOC)
Publication
Current Issue
Archives
Editorial
Editorial Board
Join Editorial Board
Apply Editoral Board
For Authors
Call for Papers
Submit Manuscript
Topics Covered
Editorial
Editorial Board
Join as Editor
Apply Join as Editor
Home
Editorial Board
Archives
Current Issue
Instructions
Article Submission
Contact Us